有音讯称,抖音近期举行了高档其他关于短剧战略内部会议,将对短剧内容进行收紧审阅。
据新腕儿报导
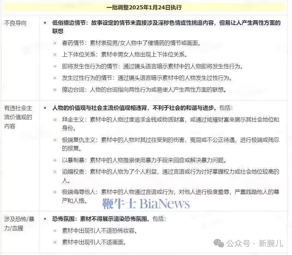
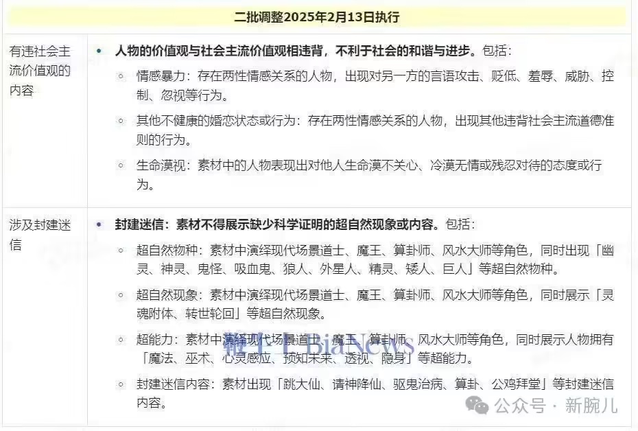
,抖音已于 1 月 10 日对外发布关于微短剧内容办理公告,将在 1 月内对剧集、视频推行内容存在的严峻违规内容进行全面办理,在 Q1 和 Q2 也继续经过对短剧相关内容违规问题进行办理。此外,该媒体晒出了从短剧从业者处取得的两张关于短剧商业化资料分批调整履行的细则文本截图。

文本显现,1 月 24 日将进行第一批调整,首要包含不良导向体裁、有违社会干流价值观的内容、触及恐惧 / 暴力 / 血腥等体裁。2 月 13 日将履行第二批调整,首要触及有违社会干流价值观的内容以及触及封建迷信的内容。

据此前音讯,2024 年 11 月 22 日,广电总局网络视听司发布针对“霸总”微短剧的办理提示。加强对“霸总”微短剧的办理。避免存在故意经过拜金、炫富、炫权、吃苦等制作爽点,对主题的掌握和主角的刻画违背干流价值导向,以及宣传坐收渔利、一步登天、一夜暴富的人生观、价值观等问题的微短剧上线播出。
2024 年 12 月 21 日,国家广播电视总局网络视听司发布办理提示(加强微短剧片名审阅),其中心要义是对微短剧片名呈现的不良倾向进行及时纠偏,并在导向、编制、艺术等方面提出新要求。
由渠道担任自审的“其他微短剧”内容违规问题虽已大幅削减,但片名哗众取宠、低俗庸俗的恶疾严峻拉低了微短剧职业全体形象,亟待办理。据了解,流量、利益成为部分微短剧制作和播出渠道勇于在片名方面走偏、打擦边球的重要动因。